A Sorting Algorithm is used to rearrange a given array or list elements according to a comparison operator on the elements. The comparison operator is used to decide the new order of element in the respective data structure.
Selection Sort
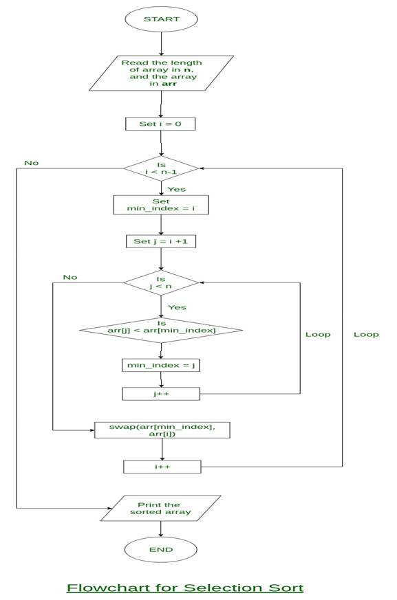
The selection sort algorithm sorts an array by repeatedly finding the minimum element (considering ascending order) from unsorted part and putting it at the beginning. The algorithm maintains two subarrays in a given array.
1) The subarray which is already sorted.
2) Remaining subarray which is unsorted.
In every iteration of selection sort, the minimum element (considering ascending order) from the unsorted subarray is picked and moved to the sorted subarray.
Time Complexity: O(n2) as there are two nested loops.
Auxiliary Space: O(1)
The good thing about selection sort is it never makes more than O(n) swaps and can be useful when memory write is a costly operation.
ALGORITHM


# Python program for implementation of Selection
# Sort
import sys
A = [64, 25, 12, 22, 11]
# Traverse through all array elements
for i in range(len(A)):
# Find the minimum element in remaining
# unsorted array
min_idx = i
for j in range(i+1, len(A)):
if A[min_idx] > A[j]:
min_idx = j
# Swap the found minimum element with
# the first element
A[i], A[min_idx] = A[min_idx], A[i]
# Driver code to test above
print ("Sorted array")
for i in range(len(A)):
print("%d" %A[i])
Output: Sorted array:
11 12 22 25 64
One thought on “Sorting Algorithm”